什么是Jupyter?
Jupyter是一个开源的大型伞形项目(Umbrella Project),涵盖了多个软件产品和工具。Jupyter项目及其子项目都围绕着为交互式计算提供工具和标准,核心是计算型笔记本(Computational Notebook)。
核心概念
计算型笔记本(Computational Notebook) 是 Jupyter 的核心理念。它借鉴了著名计算机科学家Donald Knuth提出的"文学编程"(Literate Programming)思想,将:
- 代码(
Code) - 说明性文本(
Narrative Text) - 数据(
Data) - 可视化内容(
Rich Visualizations) - 交互式控件(
Interactive Controls)
组合在一个可共享的文档中。这种方式使得复杂的信息和想法能够更好地向广泛的受众进行解释和传播。
Jupyter项目组成
Jupyter元包(metapackage)安装时会包含以下核心组件:
- JupyterLab - 功能丰富的现代化笔记本编辑环境
- Jupyter Notebook - 简化的轻量级笔记本编辑应用
- IPython - 交互式
Python shell和内核 - ipykernel -
Jupyter的IPython内核 - nbconvert - 笔记本格式转换工具
- ipywidgets - 交互式小部件包
Jupyter解决的问题
- 交互式开发 - 提供快速的交互式编程环境(
REPL),支持代码的快速原型开发和调试 - 结果可视化 - 将代码执行结果、图表、数据直接嵌入到文档中,便于理解和展示
- 知识共享 - 通过笔记本格式,将代码、文档、数据和分析结果整合在一起,便于分享和协作
- 教学与学习 - 非常适合用于教学场景,可以边写边运行代码,直观展示执行过程
- 数据科学工作流 - 为数据分析、机器学习、科学计算提供完整的工作环境
- 可重现研究 - 确保研究结果的可重现性,记录完整的分析过程
应用场景
Jupyter在科研、教育、工业界都有广泛应用:
- 科学研究 -
NASA使用Jupyter处理詹姆斯·韦伯太空望远镜(JWST)的天文数据 - 天文学 - 首张黑洞照片的生成使用了
Jupyter进行数据处理 - 物理学 -
LIGO项目使用Jupyter计算引力波的存在 - 数据分析 - 企业用于数据分析、报表生成、业务洞察
- 机器学习 - 模型训练、实验跟踪、结果可视化
- 教育培训 - 计算机科学、数据科学课程的教学工具
使用Docker运行JupyterLab
使用Docker是在本地快速启动JupyterLab的最简单方式。Jupyter官方提供了一系列预构建的Docker镜像。
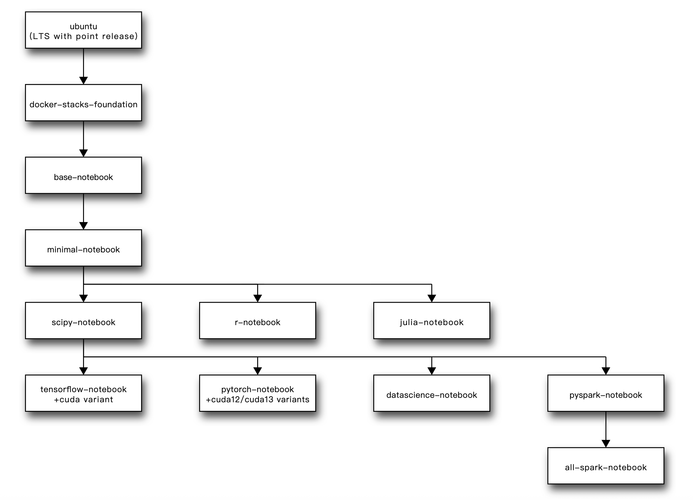
基础镜像选择
Jupyter官方维护了多个Docker镜像,适用于不同场景:

| 镜像名称 | 主要内容/用途 |
|---|---|
jupyter/base-notebook | 最小化的Jupyter环境 |
jupyter/minimal-notebook | 包含TeX Live,用于导出PDF |
jupyter/scipy-notebook | 包含科学计算库(pandas, matplotlib, scipy 等) |
jupyter/tensorflow-notebook | 包含TensorFlow机器学习库 |
jupyter/pytorch-notebook | 包含PyTorch机器学习库 |
jupyter/datascience-notebook | 包含Julia、Python、R 三种语言支持 |
jupyter/all-spark-notebook | 包含Apache Spark支持 |
快速启动
最简单的启动方式:
docker run -p 8888:8888 quay.io/jupyter/base-notebook:latest
Jupyter官方镜像托管在quay.io,而非Docker Hub。
启动后,终端会输出包含token的访问链接,格式为:http://127.0.0.1:8888/lab?token=<your-token>,例如:
http://127.0.0.1:8888/lab?token=43f464700dbba3f9a6e5fdb3802517144d526c0073ef9e6c
使用浏览器打开该链接即可访问JupyterLab。
持久化数据
为了保存工作内容,需要挂载本地目录:
docker run -p 8888:8888 \
-v "${PWD}/notebooks:/home/jovyan/work" \
quay.io/jupyter/base-notebook:latest
这会将当前目录下的notebooks文件夹映射到容器内的/home/jovyan/work目录。
设置工作目录
docker run -p 8888:8888 \
-v "${PWD}/notebooks:/home/jovyan/notebooks" \
-e JUPYTER_ENABLE_LAB=yes \
quay.io/jupyter/base-notebook:latest \
start-notebook.sh --notebook-dir=/home/jovyan/notebooks
设置环境变量
Jupyter Docker Stacks镜像支持以下环境变量进行配置:
用户相关配置
| 环境变量 | 说明 | 默认值 | 示例 |
|---|---|---|---|
NB_USER | 容器内用户名和主目录名称 | jovyan | -e NB_USER="myuser" |
NB_UID | 用户的数字ID,用于匹配主机文件权限 | 1000 | -e NB_UID=1001 |
NB_GID | 用户的主组ID | 100 | -e NB_GID=1001 |
NB_GROUP | 用户组名称,配合NB_GID使用 | ${NB_USER} | -e NB_GROUP="mygroup" |
权限相关配置
| 环境变量 | 说明 | 默认值 | 示例 |
|---|---|---|---|
GRANT_SUDO | 赋予用户无密码sudo权限(需要--user root) | - | -e GRANT_SUDO=yes |
CHOWN_HOME | 更改用户主目录的所有者为${NB_UID}:${NB_GID} | - | -e CHOWN_HOME=yes |
CHOWN_HOME_OPTS | 修改chown行为的选项 | - | -e CHOWN_HOME_OPTS="-R" |
CHOWN_EXTRA | 逗号分隔的目录列表,更改其所有者 | - | -e CHOWN_EXTRA="/data,/tmp/work" |
CHOWN_EXTRA_OPTS | 修改CHOWN_EXTRA的chown行为 | - | -e CHOWN_EXTRA_OPTS="-R" |
NB_UMASK | 设置Jupyter进程的umask值 | 022 | -e NB_UMASK=002 |
Jupyter运行时配置
| 环境变量 | 说明 | 默认值 | 示例 |
|---|---|---|---|
DOCKER_STACKS_JUPYTER_CMD | 指定启动的Jupyter命令(lab/notebook/nbclassic/server) | lab | -e DOCKER_STACKS_JUPYTER_CMD=notebook |
JUPYTER_PORT | Jupyter服务监听的端口 | 8888 | -e JUPYTER_PORT=8117 |
JUPYTER_TOKEN | 设置固定的访问token,而不是自动生成 | 自动生成 | -e JUPYTER_TOKEN=mytoken123 |
NOTEBOOK_ARGS | 传递给jupyter命令的额外参数 | - | -e NOTEBOOK_ARGS="--log-level='DEBUG'" |
RESTARTABLE | 在循环中运行Jupyter,退出后不终止容器 | - | -e RESTARTABLE=yes |
JUPYTER_ENV_VARS_TO_UNSET | 启动前要取消设置的环境变量列表(逗号分隔) | - | -e JUPYTER_ENV_VARS_TO_UNSET="SECRET1,SECRET2" |
JUPYTERHUB_API_TOKEN | JupyterHub环境下的API token(自动传递,无需手动设置) | - | 由JupyterHub自动设置 |
SSL/TLS配置
| 环境变量 | 说明 | 默认值 | 示例 |
|---|---|---|---|
GEN_CERT | 生成自签名SSL证书并启用HTTPS | - | -e GEN_CERT=yes |
常用配置组合示例
基础开发环境:
docker run -p 8888:8888 \
-v "${PWD}:/home/jovyan/work" \
-e JUPYTER_ENABLE_LAB=yes \
quay.io/jupyter/base-notebook:latest
自定义用户和权限:
docker run -p 8888:8888 \
--user root \
-e NB_USER="datauser" \
-e NB_UID=1001 \
-e NB_GID=1001 \
-e CHOWN_HOME=yes \
-e GRANT_SUDO=yes \
-w "/home/datauser" \
-v "${PWD}:/home/datauser/work" \
quay.io/jupyter/base-notebook:latest
使用Jupyter Notebook界面:
docker run -p 8888:8888 \
-e DOCKER_STACKS_JUPYTER_CMD=notebook \
-v "${PWD}:/home/jovyan/work" \
quay.io/jupyter/base-notebook:latest
自签名HTTPS访问:
docker run -p 8888:8888 \
-e GEN_CERT=yes \
-v "${PWD}:/home/jovyan/work" \
quay.io/jupyter/base-notebook:latest
调试模式:
docker run -p 8888:8888 \
-e NOTEBOOK_ARGS="--log-level='DEBUG' --dev-mode" \
-v "${PWD}:/home/jovyan/work" \
quay.io/jupyter/base-notebook:latest
设置固定Token:
# 设置固定token,方便开发环境访问
docker run -p 8888:8888 \
-e JUPYTER_TOKEN=mytoken123 \
-v "${PWD}:/home/jovyan/work" \
quay.io/jupyter/base-notebook:latest
# 访问地址: http://localhost:8888/lab?token=mytoken123
禁用Token认证(仅限开发环境):
# 完全禁用token认证(不推荐用于生产环境)
docker run -p 8888:8888 \
-v "${PWD}:/home/jovyan/work" \
quay.io/jupyter/base-notebook:latest \
start-notebook.py --IdentityProvider.token=''
# 访问地址: http://localhost:8888/lab
在Kubernetes上部署JupyterLab
创建 Namespace
用于管理JupyterLab资源的独立命名空间,所有用户的JupyterLab Pod都将在此命名空间中运行:
apiVersion: v1
kind: Namespace
metadata:
name: jupyter-system
创建 PV(可选)
通过PV持久化存储用户数据,多个用户可以共享一个PV,通过不同的目录区分不同用户的数据:
apiVersion: v1
kind: PersistentVolume
metadata:
name: jupyterlab-pv
spec:
capacity:
storage: 10Gi
accessModes:
- ReadWriteMany
persistentVolumeReclaimPolicy: Retain
storageClassName: ""
hostPath:
path: /data/jupyterlab
type: DirectoryOrCreate
创建 PVC(可选)
通过PVC声明当前Jupyter开发机依赖的存储(通常是一块云盘):
apiVersion: v1
kind: PersistentVolumeClaim
metadata:
name: jupyterlab-pvc
namespace: jupyter-system
spec:
accessModes:
- ReadWriteOnce
resources:
requests:
storage: 10Gi
# storageClassName: <your-storage-class>
创建 Pod/Deployment
Pod
apiVersion: v1
kind: Pod
metadata:
name: jupyterlab
namespace: jupyter-system
labels:
app: jupyterlab
spec:
containers:
- name: jupyterlab
image: quay.io/jupyter/base-notebook:latest
imagePullPolicy: IfNotPresent
ports:
- containerPort: 8888
name: http
protocol: TCP
env:
- name: JUPYTER_ENABLE_LAB
value: "yes"
- name: GRANT_SUDO
value: "yes"
# volumeMounts:
# - name: jupyterlab-data
# mountPath: /home/jovyan/work
resources:
requests:
cpu: "1"
memory: "2Gi"
limits:
cpu: "2"
memory: "4Gi"
livenessProbe:
httpGet:
path: /lab
port: 8888
initialDelaySeconds: 30
periodSeconds: 10
readinessProbe:
httpGet:
path: /lab
port: 8888
initialDelaySeconds: 10
periodSeconds: 5
# volumes:
# - name: jupyterlab-data
# persistentVolumeClaim:
# claimName: jupyterlab-pvc
Deployment
通常使用Deployment而不是Pod来部署JupyterLab的Pod,因为直接用Pod来部署的话,如果Pod挂掉了是不会自动重启的,而Deployment会帮我们管理Pod的生命周期,确保Pod始终运行。
apiVersion: apps/v1
kind: Deployment
metadata:
name: jupyterlab
namespace: jupyter-system
labels:
app: jupyterlab
spec:
replicas: 1
selector:
matchLabels:
app: jupyterlab
template:
metadata:
labels:
app: jupyterlab
spec:
containers:
- name: jupyterlab
image: quay.io/jupyter/base-notebook:latest
imagePullPolicy: IfNotPresent
ports:
- containerPort: 8888
name: http
protocol: TCP
env:
- name: JUPYTER_ENABLE_LAB
value: "yes"
- name: GRANT_SUDO
value: "yes"
# volumeMounts:
# - name: jupyterlab-data
# mountPath: /home/jovyan/work
resources:
requests:
cpu: "1"
memory: "2Gi"
limits:
cpu: "2"
memory: "4Gi"
livenessProbe:
httpGet:
path: /lab
port: 8888
initialDelaySeconds: 30
periodSeconds: 10
readinessProbe:
httpGet:
path: /lab
port: 8888
initialDelaySeconds: 10
periodSeconds: 5
# volumes:
# - name: jupyterlab-data
# persistentVolumeClaim:
# claimName: jupyterlab-pvc
创建 Service
创建Service才能将Deployment对外访问。
apiVersion: v1
kind: Service
metadata:
name: jupyterlab
namespace: jupyter-system
spec:
type: ClusterIP
ports:
- port: 8888
targetPort: 8888
protocol: TCP
name: http
selector:
app: jupyterlab
创建 Ingress(可选)
如果是需要对集群外提供访问,那么通常需要设置Ingress。
apiVersion: networking.k8s.io/v1
kind: Ingress
metadata:
name: jupyterlab
namespace: jupyter-system
annotations:
nginx.ingress.kubernetes.io/rewrite-target: /
# 如果使用 HTTPS
# cert-manager.io/cluster-issuer: letsencrypt-prod
spec:
ingressClassName: nginx
rules:
- host: jupyterlab.example.com
http:
paths:
- path: /
pathType: Prefix
backend:
service:
name: jupyterlab
port:
number: 8888
# tls:
# - hosts:
# - jupyterlab.example.com
# secretName: jupyterlab-tls
部署应用
# 创建所有资源
kubectl apply -f namespace.yaml
kubectl apply -f pvc.yaml
kubectl apply -f pod.yaml
kubectl apply -f service.yaml
kubectl apply -f ingress.yaml
# 查看 Pod 状态
kubectl get pods -n jupyter-system
# 查看日志获取访问 token
kubectl logs -n jupyter-system <pod-name>
访问 JupyterLab
如果使用Ingress,直接访问配置的域名即可。
如果没有Ingress,可以使用Port Forward:
kubectl port-forward --address 0.0.0.0 -n jupyter-system svc/jupyterlab 8888:8888